World Athletics has banned transgender female athletes from competing in the female category at international events.The governing body's president, Lord Coe...
Interested?
Viewed by You are the first to view
Check out the best shots of the day from round 1 of the 2023 Corales Puntacana Championship, featuring Brice Garnett, Erik Van Rooyen, Jonathan Byrd, Camilo ...
Viewed by You are the first to view
New Browns receiver Elijah Moore is "super excited" to play with Deshaun Watson.
Viewed by You are the first to view
Viewed by You are the first to view
Imran Nazir had to go through a long and painstaking process of treatment and ended up exhausting all his savings
Added by Auto importer
Interested?
Viewed by You are the first to view
Cristiano Ronaldo tucked away a penalty and slammed home a free kick as he set a new record for the most international caps
Interested?
Viewed by You are the first to view
Strange appearance and behavior perplexed astronomers, led some folks to believe it was alien spaceship
Interested?
Viewed by You are the first to view
At least one of Uranus’s moons may harbor an ocean beneath the surface, adding it to the list of places in the solar system that have a chance of supporting life.
Viewed by You are the first to view
Adam Driver wondered how NASA would save the world if a giant asteroid were approaching. Three space missions show the agency has a plan.
Interested?
Viewed by You are the first to view
NASA's Solar Dynamics Observatory captured video of a solar tornado made of boiling plasma. It's the latest mind-blowing event on the sun.
Viewed by You are the first to view
What's the biggest black hole in the universe, and is there a limit to how big black holes can get?
Added by Auto importer
4 similar
Interested?
Viewed by You are the first to view
The Great Red Spot is the king of storms in our solar system, its roots extend at least 320 kilometers into Jupiter’s atmosphere.
Viewed by You are the first to view
Fatal bloodstream illnesses driven by urinary tract infections could rise, warn scientists as research shows link to food-borne bacteria
Viewed by You are the first to view
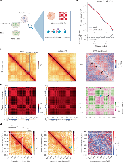
Hi-C 3.0 and ChIP-seq show that SARS-CoV-2 infection alters the host cell 3D genome structure and epigenome.
Viewed by You are the first to view
Global health body urges increased vigilance to reduce transmission of deadly disease
Viewed by You are the first to view
Viewed by You are the first to view
Shorter telomere length was associated with multiple changes in the brain associated with dementia, a new study reports.
Interested?
Viewed by You are the first to view
Viewed by You are the first to view
Researchers have developed an AI-based diagnostic screening system that uses rapid imaging to analyze tumor specimens taken during an operation and detect genetic mutations more rapidly
Interested?
Viewed by You are the first to view
Diabetes is a sneaky disease that can cause a lot of long-term harm. According to doctors, it also causes fluctuations in blood sugar levels, and it gets a little worrisome, especially during the summer months. So, if you are a diabetic and a fan of warmer we…
Added by Auto importer
Interested?
Viewed by You are the first to view
Besides enhancing the mood, music therapy can also boost the efficiency of medication. Here's what you need to know. | Health
Viewed by You are the first to view
The researchers added that the risks were overall low.
Interested?
Viewed by You are the first to view
As the world observes World TB Day today, Mumbai’s top pulmonologist explains the warning signs of TB you need to be aware about.#worldtbday #WorldTuberculos...
Viewed by You are the first to view
Adenoiditis is a common health condition in children that can cause a variety of problems. Here are the signs, risks, symptoms, and treatment associated with this disease.
Added by Auto importer
Interested?
Viewed by You are the first to view
Mighty Morphin Power Rangers star Thuy Trang passed away in 2001, and her character's ultimate fate has now been revealed.
Viewed by You are the first to view