Recency
The US Department of Homeland Security says a person in detention at an Arizona Immigration and Customs Enforcement facility has measles, a highly contagious virus that can cause high fevers and a distinctive rash.
Interested?
Viewed by You are the first to view
The Utah Department of Health and Human Services on Tuesday reported 54 newly identified cases in the last three weeks as measles continues to spread.
Added by Auto importer
Interested?
Viewed by You are the first to view
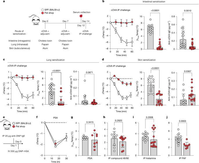
In a mouse model, environmental immunostimulation in early life led to cross-reactive adaptive immune memory and reduced type II immune responses to allergens, indicating a mechanistic relationship between environmental antigen exposure and subsequent allergy.
Added by Auto importer
Interested?
Viewed by You are the first to view
Muscularis macrophages, housekeepers of enteric nervous system integrity and intestinal homeostasis, modulate α-synuclein pathology and neurodegeneration in models of Parkinson’s disease, and understanding the accompanying mechanisms could pave the way for ea…
Viewed by You are the first to view
Stomach bugs are pretty common this time of year, but health officials confirm California is experiencing elevated norovirus activity. These types of viruses can spread in a way you might not realize.
Added by Auto importer
Interested?
Viewed by You are the first to view
Since start of the year, South Carolina's outbreak has accelerated dramatically.
Viewed by You are the first to view
That mouth lies, but the face doesn't
Interested?
Viewed by You are the first to view
The brain and vagus nerve play a key role in exacerbating tissue damage after a heart attack, but there are ways to block it.
Viewed by You are the first to view
In the nucleus accumbens, acetylcholine boosts dopamine release to promote effortful behaviour.
Interested?
Viewed by You are the first to view
Population-scale WGS reveals genetic determinants of persistent EBV DNA, linking immune regulation—especially antigen processing and MHC class II variation—to EBV persistence and heterogeneous disease associations.
Viewed by You are the first to view
Projected impacts of climate change on malaria burden in Africa by 2050 highlight the urgent need for climate-resilient malaria control strategies and robust emergency response systems to safeguard progress towards malaria eradication.
Viewed by You are the first to view
A 5,500-year-old fossil from Colombia has scientists rethinking syphilis origins.
Added by Auto importer
Interested?
Viewed by You are the first to view
Cancer immunotherapy has been a game-changer, but many tumors still find ways to slip past the immune system. New research reveals a hidden trick: cancer cells can package the immune-blocking protein PD-L1 into tiny particles that circulate through the body a…
Viewed by You are the first to view
In this edition of The People’s Pharmacy, Joe and Teresa Graedon also hear from a physician who supports testosterone replacement therapy for older men.
Viewed by You are the first to view
Is your backside trying to tell you something? New research suggests that the shape of the GM — not just the size — could be a key indicator of T2D risk, and the signs are different for men vs women.
Viewed by You are the first to view
Nearly 25,000 children attending school or daycare skipped vaccines for religious reasons during the 2024-25 school year.
Viewed by You are the first to view
A loss of the sense of smell or acting out one’s dreams can occur years in advance.
Interested?
Viewed by You are the first to view
In a phase 2 trial evaluating healthy donor fecal microbial transplantation plus either anti-PD-1 in patients with non-small cell lung cancer or anti-PD-1 and anti-CTLA-4 in patients with melanoma, encouraging efficacy was seen in both cohorts, with responses…
Viewed by You are the first to view
‘Exercise snacks’ and other forms of everyday movement can greatly reduce the risk of heart disease and death.
Added by Auto importer
Interested?
Viewed by You are the first to view
Drinking tea, particularly green tea, is linked to better heart health, improved metabolism, and lower risks of chronic diseases like diabetes and cancer. It may also help protect the brain and preserve muscle strength as people age. However, processed teas—s…
Interested?
Viewed by You are the first to view
Our understanding of migraine is starting to shift, overturning ideas of what's a symptom and what's a trigger, and which part of the brain is key for developing effective treatments.
Viewed by You are the first to view
Decades-long U.S. study suggests prevention and screening should start earlier in adulthood
Viewed by You are the first to view
Long-term heart health is shaped by small daily habits. Dr Sood shares five simple practices that help protect arteries and support cardiovascular health. | Health
Interested?
Viewed by You are the first to view
The current edition of the Diagnostic and Statistical Manual is known as the DSM-5. What will the next version be called? That's one of several open questions as the "Bible of psychiatry" goes online.
Added by Auto importer
Interested?
Viewed by You are the first to view