• You need to sign in or sign up before continuing.
Close
Recency
The Indian Astronomical Observatory located in Hanle, Ladakh, captured aurora lights on its camera on the nights of April 22 and 23. This marks the first time auroras were seen in India.
Viewed by You are the first to view
The primary structure that will serve as the "bones" of NASA's Nancy Grace Roman Space Telescope has moved into the big cleanroom at NASA's Goddard Space Fli...
Viewed by You are the first to view
Kangaroos, koalas and other marsupials are even weirder than we give them credit for.
Viewed by You are the first to view
Several high-performance thermoelectric materials have been discovered over the past two decades, but without efficient devices to convert the energy they produce into emission-free power, their promise has been unfulfilled. Now an international team of scien…
Interested?
Viewed by You are the first to view
The loss of about 10,000 bits of genetic information over the course of our evolutionary history differentiates humans from chimpanzees.
Interested?
Viewed by You are the first to view
A South African plant called a wooly umbrella is completely unrelated to the cannabis plant, yet it makes a slew of the active compounds found in cannabis—cannabinoids—including some that may have new medical uses.
Viewed by You are the first to view
The International Space Station set to retire in 2030 will remain in operation with the full cooperation of all partners through at least 2028.
Viewed by You are the first to view
Its power source is getting fainter, and its signals have to travel further, but this extraordinary spacecraft is not done yet.
Viewed by You are the first to view
May 1, 2023, Mountain View, CA – One of the world’s most powerful radio telescope arrays is joining the hunt for signals from other galactic civilizations. The National Science Foundation’s Karl G. Jansky Very Large Array (VLA), situated about 50 miles west o…
Viewed by You are the first to view
This distant world is making a mockery of our understanding of celestial rings.
Viewed by You are the first to view
What are some skywatching highlights in May 2023?Venus reaches its highest point in the evening sky for the year, while Jupiter disappears behind the Moon fo...
Viewed by You are the first to view
A team of scientists from the U.S. Department of Energy’s Ames National Laboratory demonstrated a way to advance the role of quantum computing in materials re
Viewed by You are the first to view
Several high-performance thermoelectric materials have been discovered over the past two decades, but without efficient devices to convert the energy they produce into emission-free power, their promise has been unfulfilled. Now an international team
Viewed by You are the first to view
Protocluster Confirmed, 650 Million Years after the Big Bang How did we get here? This fundamental question may be applied on its grandest scale in cosmology, which investigates the history and origin of the universe. Astronomers are able to investigate the e…
Viewed by You are the first to view
NASA’s Artemis program to return humans to the lunar surface is moving at a snail’s pace. Here’s why.
Viewed by You are the first to view
Ensembles of explainable machine-learning models increase the quality of explanations for the molecular basis of synergetic drug combinations, as shown for the treatment of acute myeloid leukaemia.
Viewed by You are the first to view
Whenever SLAC National Accelerator Laboratory's linear accelerator is on, packs of around a billion electrons each travel together at nearly the speed of light through metal piping. These electron bunches form the accelerator's particle beam, which is used to…
Viewed by You are the first to view
This study reveals a cannabinoid biosynthetic pathway in Helichrysum umbraculigerum, a plant genetically distant from Cannabis, providing a potential source of new cannabinoids and metabolic engineering tools.
Viewed by You are the first to view
Scientists said Monday they have found a way to use brain scans and artificial intelligence modeling to transcribe "the gist" of what people are thinking, in what was described as a step towards mind reading.
Added by Auto importer
headlines
Science
Interested?
Viewed by You are the first to view
Researchers at Northwestern University and the University of Texas at Austin have developed a thin and flexible graphene “tattoo” that can be affixed to
Viewed by You are the first to view
A new artificial intelligence system called a semantic decoder can translate a person's brain activity—while listening to a story or silently imagining telling a story—into a continuous stream of text. The system developed by researchers at The University of …
Interested?
Viewed by You are the first to view
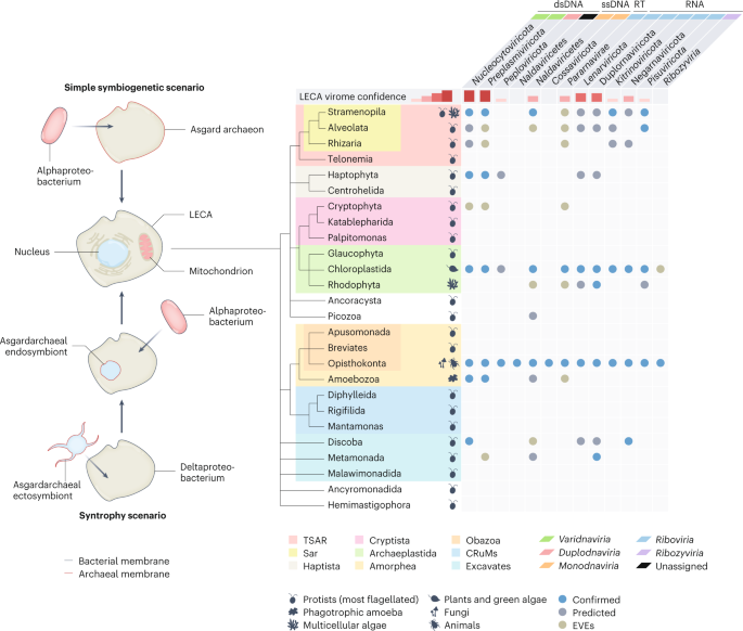
The authors argue that the virome of the last eukaryotic common ancestor is bacterial, rather than archaeal, providing support for a syntrophic model of eukaryogenesis with two endosymbiosis events.
Viewed by You are the first to view
The authors report a highly diverse Middle Ordovician Burgess Shale-type fauna from Wales (UK) that compares with the Burgess Shale and Chengjiang biotas in palaeoenvironment and preservational style.
Viewed by You are the first to view
A team of space scientists with the Chinese Academy of Sciences, at both the Purple Mountain Observatory and the National Astronomical Observatories, has found that the traditional view of the Milky Way galaxy as having four arms is not correct. In their pape…
Viewed by You are the first to view
The team revealed the series of biochemical steps the plant takes when it makes these compounds and also showed how these steps can be reproduced in the lab.
Interested?
Viewed by You are the first to view