Recency
They disappear, and then reappear.
Added by Auto importer
Interested?
Viewed by You are the first to view
Researchers discover a dwarf planet with a "impossible" ring and wonder how it could possibly exist.
Viewed by You are the first to view
Get latest articles and stories on Science at LatestLY. A new study published in the journal Nature Microbiology by Monash University researchers indicates that chemosynthesis (growth utilising inorganic substances) supports bacteria in the deepest areas of …
Viewed by You are the first to view
Viewed by You are the first to view
A new study published in the journal Nature Microbiology by Monash University researchers indicates that chemosynthesis (growth utilising inorganic substances) supports bacteria in the deepest areas of the water without sunshine.
Viewed by You are the first to view
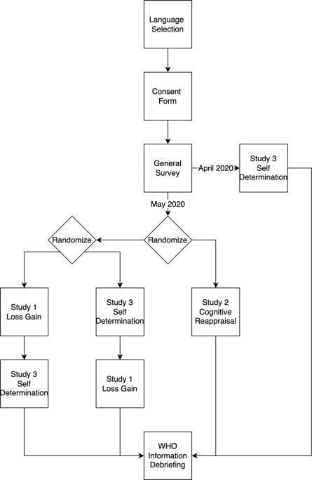
Measurement(s) COVID-19 Protocols, Restrictions • Health Behaviors • Personality and Behavioral Change, CTCAE • Emotion • Message Framing • Self-Determination Technology Type(s) Survey • Experiment Design Type Factor Type(s) COVID-19 Protocols, Restrictions •…
Viewed by You are the first to view
Theoretically, primordial black holes can possess any mass and may range in size from a subatomic particle to several hundred kilometers. While the tiny black holes lose mass at a faster rate than their massive counterparts, emitting so-called Hawking radiati…
Interested?
Viewed by You are the first to view
Here, the Sun is shown as a red ball with green slashes and a few dazzling blue pinpoints fluttering over its surface. The star's surroundings could appear to be hazy with reds and greens.
Viewed by You are the first to view
Internal ocean freeze modeling does not support cryovolcanism on Charon.
Viewed by You are the first to view
Six talented Warwick students are showcasing their very own satellite, set to provide carefully controlled conditions for scientist to measure how worms function and reproduce in zero gravity – as a precursor to a future deep space mission.Members of
Viewed by You are the first to view
In India, tech and startup companies laid off employees citing overhiring, funding challenges, and cost pressures
Viewed by You are the first to view
Viewed by You are the first to view
Oxidized hemoglobin induces polyreactivity and autoreactivity of human IgG through direct transfer and binding of heme to the variable region of IgG, which contributes to a better understanding of the physiopathology of hemolytic diseases.
Viewed by You are the first to view
On the night of the Chinese spy balloon being detected in the United States, a camera watching the night observed green laser beams atop a Hawaiian mountain.
Viewed by You are the first to view
Collecting core samples from the Greenland ice sheet is no easy task. During a recent expedition, scientists and drilling experts boarded a ski-equipped aircraft and flew to a site at an elevation of about 3,000 meters above sea level in central-north Greenla…
Viewed by You are the first to view
New York: NASA recently shared satellite images of Egypt taken from the International Space Station as it orbited 409 kilometres above Earth. These images will surely captivate anyone. The agency posted images from three different locations on Earth
Viewed by You are the first to view
NASA Solar Dynamics Observatory has revealed that sunspot AR3213 has exploded again, resulting in solar flare eruptions accompanied by shock waves. This solar storm has impacted Earth.
Viewed by You are the first to view
ANU’s Astrophysicist and Cosmologist Brad Tucker says a ring found around a dwarf planet “raises a lot of questions” because it’s “past the point where we’d expect this to exist”. Mr Tucker's comments follow astronomers' discovery of a ring around a dwarf pl…
Added by Auto importer
Interested?
Viewed by You are the first to view
These "angel wings" for satellites could help mitigate the growing space-junk problem.
Viewed by You are the first to view
Mass loss from the Greenland Ice Sheet is now the single largest contributor to global sea-level rise.
Viewed by You are the first to view
The rover took pictures of rippled rocks that provide the most robust evidence yet of ancient water waves on Mars.
Viewed by You are the first to view
A University of Utah-led c explored the potential of using dust to shield sunlight. They analyzed different properties of dust particles, quantities of dust and the orbits that would be best suited for shading Earth.
Viewed by You are the first to view
The comet, C/2022 E3 (ZTF), last passed around the earth 50,000 years ago, and it could be the last opportunity ever to see it.
Interested?
Viewed by You are the first to view
NASA’s Astronomy Picture of the Day is a stunning view of Magellanic Clouds in the night sky over Chile. What is this? Check here.
Viewed by You are the first to view