Recency
Scientists discovered superconductivity in structures of four and five layers of graphene where alternating layers are twisted to a “magic angle”.
Interested?
Viewed by You are the first to view
Oddity Discovered on Saturn's Moon Enceladus Scientists have made a surprising discovery on Saturn's small ice-covered moon, Enceladus. A soft, feather-like substance was detected in the icy crust of
Viewed by You are the first to view
‘Ghostly’ neutrinos provide new path to study protons.
Interested?
Viewed by You are the first to view
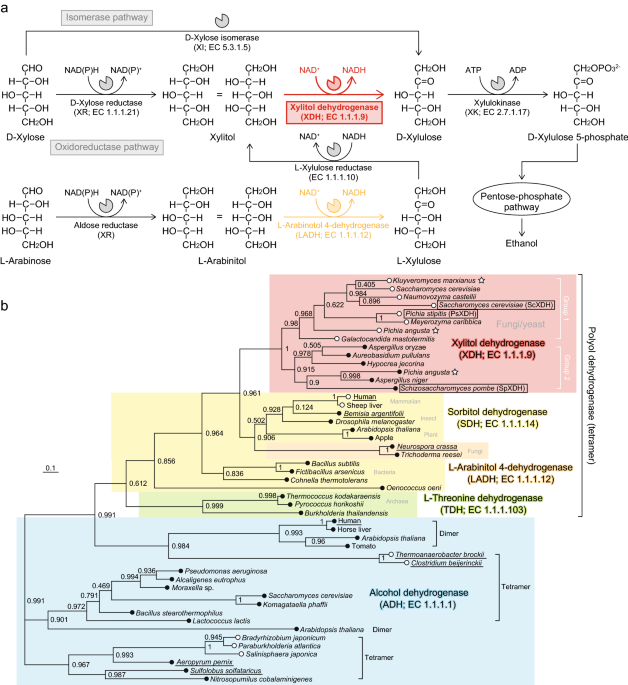
Scientific Reports - Molecular evolutionary insight of structural zinc atom in yeast xylitol dehydrogenases and its application in bioethanol production by lignocellulosic biomass
Viewed by You are the first to view
Exploring whether ultrasonic radiomics extracted by machine learning method can noninvasively evaluate lupus nephritis activity.
Viewed by You are the first to view
NASA and IBM have collaborated to develop artificial intelligence (AI) based models that will make it easier to mine vast datasets to advance scientific knowledge about Earth, and help the world to adapt to a changing environment.
Viewed by You are the first to view
A research team, led by Professor Sung Ho Park in the Department of Biological Sciences at UNIST announced the results of a study on osteoblasts that damage joint bones in patients with rheumatoid arthritis. In this study, the research team studied t>
Viewed by You are the first to view
New finding could have applications for hard disks and moving components for satellites or space telescopes
Added by Auto importer
Interested?
Viewed by You are the first to view
Europe has spent some time preparing astronauts for possible future visits to Tiangong.
Viewed by You are the first to view
Viewed by You are the first to view
The massive and cataclysmic Tongan volcanic eruption in January 2022 was one of the most spectacular and violent eruptions ever seen.
Interested?
Viewed by You are the first to view
The molecular switch responsible for "turning on" genes in early embryos has been identified in new research, and many of the trigger suspects are cancer-associated genes.
Viewed by You are the first to view
Viewed by You are the first to view
Scientific Reports - Dynamical behaviors, circuit design, and synchronization of a novel symmetric chaotic system with coexisting attractors
Added by Auto importer
Interested?
Viewed by You are the first to view
A survey of over 2,000 British adults finds that trust in genetics is high and went up significantly during the pandemic. It also finds that there is a hunger for more coverage of genetics.These results really challenge us to double our efforts. We n
Viewed by You are the first to view
Analysis combines Dark Energy Survey and South Pole Telescope data to understand evolution of universe. Sometimes to know what the matter is, you have to find it first. When the universe began, matter was flung outward and gradually formed the planets, stars,…
Viewed by You are the first to view
Scientific Reports - A mechanistic understanding of the effects of polyethylene terephthalate nanoplastics in the zebrafish (Danio rerio) embryo
Viewed by You are the first to view
For one night only! Meet C/2022 E3 (her friends call her the green comet for short).
Added by Auto importer
Interested?
Viewed by You are the first to view
Science advocacy group Case releases recommendations to help make R&D “relevant” to the public
Viewed by You are the first to view
The new optical resonator is the first such device that gives scientists precise control over the mode of light, and even more importantly, enables multi-mode coupled light to exist within the resonator.
Viewed by You are the first to view
Research suggests that nitrogen released by gas-powered machines causes dry soil to let go of carbon and release it back into the atmosphere.
Viewed by You are the first to view
Twitter was brimming with videos and pictures of the green cosmic rock, while many people also lamented about not being able to spot it due to poor weather conditions.
Interested?
Viewed by You are the first to view
Researchers are developing nanostructured joining materials for the next generation of microelectronics and other demanding applications.
Viewed by You are the first to view
Researchers from the University of Vienna have shown for the first time how grid cells help us navigate and orientate ourselves in a crowd.
Viewed by You are the first to view
Astronomers have directly measured the mass of a dead star using an effect known as gravitational microlensing, first predicted by Einstein in his General Theory of Relativity, and first observed by two Cambridge astronomers 100 years ago.The interna
Viewed by You are the first to view