Recency
Females without oxytocin receptors gave birth and produced milk, though in smaller quantities, than ordinary female voles.
Viewed by You are the first to view
Pritzker Molecular Engineering researchers designed a building material that can change how much heat it absorbs or emits based on the outside temperature.
Viewed by You are the first to view
The shape of heavy nuclei changes as the energy level varies. The universe is governed by four fundamental forces that dictate the interactions between particles and shape the world we know. These forces include the electromagnetic force, gravity, weak nuclea…
Viewed by You are the first to view
Engineers taught robot dogs to walk robustly with agility even in deformable terrain such as sandy beaches.
Interested?
Viewed by You are the first to view
Read more about Researchers may have found the cause of star’s sudden 2020 slowdown on Devdiscourse
Interested?
Viewed by You are the first to view
Experiments with chaos engineering can help uncover systemic weaknesses or gaps in their understanding, leading to improved designs and building resilience.
Viewed by You are the first to view
Researchers confirmed that the distant galaxies discovered by the James Webb Space Telescope are, indeed, perfectly compatible with our modern understanding of cosmology.
Viewed by You are the first to view
Researchers performed dSTORM (direct stochastic optical reconstruction microscopy) with several labeling techniques for visualizing and quantifying ACE2 receptor expression on various cells.
Viewed by You are the first to view
The adult brain contains millions of silent synapses, which are immature connections between neurons that remain inactive until they are recruited to help form new memories, according to MIT neuroscientists.Until now, it was thought that silent syn>
Interested?
Viewed by You are the first to view
Because so many foods contain abundant potassium, our bodies constantly store, deploy, and dispose of potassium to maintain healthy levels - a process known as maintaining potassium homeostasis. Understanding potassium homeostasis is essential in helping diag…
Viewed by You are the first to view
Small heat shock proteins from the tardigrade Hypsibius exemplaris are shown to provide a mechanism of stress resistance that can support not just heat tolerance but desiccation tolerance as well.
Viewed by You are the first to view
A rare green comet is expected to brighten as it comes closer to Earth this week. By 10 February, it will be near Mars. Here is everything you should know about the comet.
Viewed by You are the first to view
Optimized by nature over 100 million years of evolution, a smart liquid provides a crucial coupling that ensures cell division correctly proceeds. Scientists from Paul Scherrer Institute and ETH Zurich have uncovered the mechanism by which proteins form small…
Viewed by You are the first to view
An asteroid the size of a truck flew by Earth last week, raising questions about how prepared we are for deadly meteor strikes. Here's what you need to know.
Added by Auto importer
Interested?
Viewed by You are the first to view
Astronomers have developed a powerful technique for identifying starspots, according to research presented this month at the 241st meeting of the American Astronomical Society.Our sun is at times dotted with sunspots, cool dark regions on the stellar
Viewed by You are the first to view
A new class of incredibly powerful AI models has made recent breakthroughs possible.
Viewed by You are the first to view
Under open access (OA) publishing, researchers from low- and lower-middle-income countries will now be able to publish for free in Nature and 36 other Nature research journals
Viewed by You are the first to view
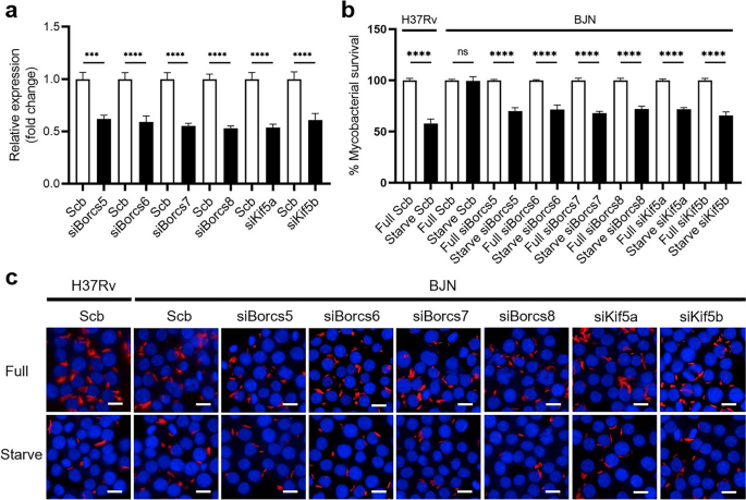
Scientific Reports - BORC complex specific components and Kinesin-1 mediate autophagy evasion by the autophagy-resistant Mycobacterium tuberculosis Beijing strain
Viewed by You are the first to view
It was caught on camera by the Subaru Telescope in Hawaii, shortly after billionaire Elon Musk's SpaceX launched a GPS satellite into space for the U.S. Space Force last Wednesday.
Viewed by You are the first to view
Artist's impression of a mineral-rich asteroid (Source: NASA/JPL-Caltech/ASU) © ANSA / Ansa California startup AstroForge is getting ready to take off Two
Viewed by You are the first to view
Scientific research has strengthened theories that the ingredients for life could have been brought to Earth by comets.
Viewed by You are the first to view
This article looks at high-throughput, quantitative analysis of benzene in personal care products using Headspace-Sift-MS.
Interested?
Viewed by You are the first to view
If Europe's Comet Interceptor mission were already in space, Comet C/2022 E3 (ZTF) would make a tempting target.
Viewed by You are the first to view
It's time for an occultation!
Interested?
Viewed by You are the first to view
There are different types of squalls, including a sudden windy cold front and a short-term burst of heavy snow and wind.
Interested?
Viewed by You are the first to view