Recency
One of the instruments attached to NASA's James Webb Space Telescope has encountered a glitch, making it "currently unavailable for science observations."
Viewed by You are the first to view
Neuroscientists study chemosensory processing by establishing chemical cues and the corresponding behavioral responses to record large-scale neuronal activity. In a new report now published in Nature Communications, Samuel Sy and a team of scientists in neuro…
Viewed by You are the first to view
A research team believes hard-to-destroy asteroids made from loose rubble and dust may be quite common in our solar system.
Viewed by You are the first to view
Rubble pile asteroids are more common and durable than previously thought, according to new research. The scientists behind the study...
Viewed by You are the first to view
A giant diffuse tail of stars has been discovered emanating from a large, faint dwarf galaxy. The presence of a tail indicates that the galaxy has experienced recent interaction with another galaxy. This is an important clue for understanding how so called "u…
Viewed by You are the first to view
CAPE CANAVERAL, Fla. (AP) — A comet is streaking back our way after 50,000 years. The dirty snowball last visited during Neanderthal times, according to NASA. It will come within 26 million miles (42 million kilometers) of Earth Wednesday before speeding away…
Added by Auto importer
Interested?
Viewed by You are the first to view
The Universe is a dynamic and exciting place, with stars, planets, and galaxies being born, dying, and undergoing dramatic changes. In 2022, the telescopes of t
Viewed by You are the first to view
Geologists are harnessing a game engine to build environments for teaching and learning.
Viewed by You are the first to view
Alexander Gundlach-Graham has won the JAAS Emerging Investigator Award for 2023. He will receive the award on February 3 at the European Winter Conference on Plasma Spectrochemistry 2023 (EWCPS 2023) in Ljubljana, Slovenia, where he will give a keynote talk, …
Viewed by You are the first to view
In this article, ACROBiosystems discusses how they apply site-specific conjugation methods in order to accelerate the development of novel antibody-drug conjugates, thus improving therapeutics and healthcare for all.
Viewed by You are the first to view
Gammar-ray eclipses allowed scientists to determine important properties of distant pulsars in 'spider' star system observations.
Viewed by You are the first to view
An asteroid the size of a box truck made one of the closest passes of planet Earth ever recorded.
Interested?
Viewed by You are the first to view
Scientific Reports - Mapping amorphous SiO2 in Devonian shales and the possible link to marine productivity during incipient forest diversification
Viewed by You are the first to view
This is an important clue for understanding how so called “ultra-diffuse” galaxies are formed.
Added by Auto importer
Interested?
Viewed by You are the first to view
NASA has added a new asteroid target for its Lucy mission as the spacecraft continues on its 12-year-long journey.
Viewed by You are the first to view
Scientific Reports - Apparent diameter and cell density of yeast strains with different ploidy
Interested?
Viewed by You are the first to view
Any kind of astrological activity is best viewed in dark skies, and Ireland has two officially recognised dark sky places where people have the best chance of seeing these things
Interested?
Viewed by You are the first to view
Mitochondria are membrane-enclosed structures found in all cells of higher organisms, where they produce most of the necessary energy (“powerhouses of the cell”). In addition, these organelles serve important functions in the synthesis and degradatio
Viewed by You are the first to view
The forthcoming observational run will be the longest to date, operating for 18 months
Interested?
Viewed by You are the first to view
These are the year's most intriguing AI research articles to be published.
Interested?
Viewed by You are the first to view
Viewed by You are the first to view
The image, taken by the MRO's High Resolution Imaging Science Experiment (HiRISE) camera, shows a rocky outcropping that bears a striking resemblance to the face of a bear.
Viewed by You are the first to view
The centuries-old art of folding paper is yielding new applications in spacecraft, architecture, and even the human body.
Added by Auto importer
Interested?
Viewed by You are the first to view
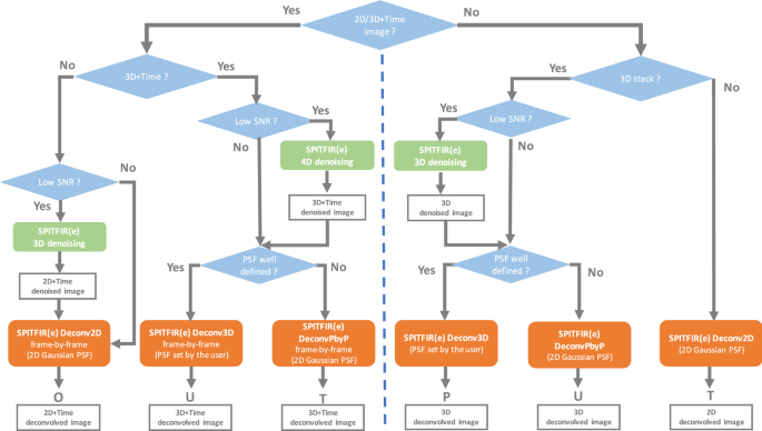
Scientific Reports - SPITFIR(e): a supermaneuverable algorithm for fast denoising and deconvolution of 3D fluorescence microscopy images and videos
Viewed by You are the first to view
Scientific Reports - Machine learning enabled orthogonal camera goniometry for accurate and robust contact angle measurements
Viewed by You are the first to view