• You need to sign in or sign up before continuing.
Close
Recency
Although it looks a little like a crackling fire, this is actually a 14-year time-lapse of the Fermi Gamma-ray Space Telescope’s observations. To learn more ...
Viewed by You are the first to view
The entire gamma-ray sky is shown as two circular views centered on the north (left) and south poles of our Milky Way galaxy in this 14-year time-lapse of th...
Viewed by You are the first to view
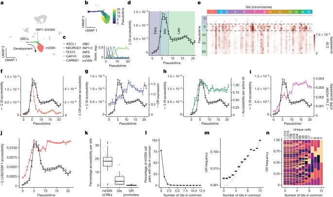
Messenger RNAs transcribed from olfactory-receptor genes may have non-coding functions that include recruitment of transcriptional enhancers and inhibition of potentially thousands of competing alleles to ensure stable transcription of a single allele.
Viewed by You are the first to view
Atomic electron tomography is used to determine the 3D atomic positions and chemical species of medium- and high-entropy alloy nanoparticles and quantitatively characterize the local lattice distortion, strain tensor, twin boundaries, dislocation co…
Viewed by You are the first to view
Scientists have previously only gotten 'synaptic transistors' to work under cryogenic conditions, but this is the first that can operate at room temperature — while outperforming today's best-in-class machine learning systems.
Viewed by You are the first to view
Recent observations of an aging, alien planetary system are helping to answer the question: What will happen to our planet when the sun dies?
Viewed by You are the first to view
Scientists believe S2 impact held some benefits for early life 3.26B years ago
Viewed by You are the first to view
After embarking on its third mission, China's top-secret spaceplane dubbed Shenlong has released six mysterious objects into Earth's orbit.
Viewed by You are the first to view
If two persons are biologically related, they share long stretches of DNA that they co-inherited from their recent common ancestor. These almost identically shared stretches of genomes are called IBD ("Identity by Descent") segments. Up to the sixth-degree re…
Viewed by You are the first to view
Science News: Scientists studying space uncover the colossal gravitational anomaly, The Great Attractor, pulling galaxies at 600 km/s. The unseen force is located i
Interested?
Viewed by You are the first to view
SRINAGAR: Experts at Astronomical Observatory Hanle (Ladakh) captured the spectacular Geminid Meteor Showers that perennially take place in December every year. They used two cameras set up for two nights to capture the amazing meteor showers. “Collected hund…
Viewed by You are the first to view
As we approach the end of the year, 2023 has proven to be an extraordinary time for space exploration, with groundbreaking missions and discoveries expanding...
Viewed by You are the first to view
Early Risers - Deccan Chronicle
12/22/23 at 3:03am
Early Risers
Interested?
Viewed by You are the first to view
Scientists spot recent volcanic activity on Earth’s neighbour Mars
Interested?
Viewed by You are the first to view
NASA and the former Soviet Union have sent several animals into space for test and trial. Some of them successfully made it back, however some were lost amongst the stars. Let's take a look at some of the animals that went into space.
Viewed by You are the first to view
SpaceX is gearing up for the launch vehicle's third fully-integrated orbital flight after the second one on November 18.
Viewed by You are the first to view
Particles of tiny, degraded plastics coated with biofilms sink to the seafloor, carrying carbon with them.
Viewed by You are the first to view
Dive into the mesmerizing world of constellations with our latest video! Since prehistoric times, people have used constellations to orient themselves. Star ...
Viewed by You are the first to view
NASA’s Mars Reconnaissance Orbiter recently captured images of odd-looking ridged lines carved into the landscape of the Red Planet.
Viewed by You are the first to view
SETI researchers have discovered a pattern of 35 repeating fast radio bursts that resemble the sound of a "slide whistle" when played on a xylophone.
Viewed by You are the first to view
Intuitive Machines, Inc. has rescheduled its first lunar mission, IM-1, to mid-February 2024 due to unfavorable weather conditions affecting SpaceX's launch schedule. The mission's Nova-C lunar lander is set to land near the Moon's south pole, part of NASA's …
Viewed by You are the first to view
New research conducted by a team of archaeologists and Earth scientists has shed light on the ancient landscapes of Sahul, the Pleistocene (Ice Age) landmass comprising Australia and New Guinea.
Viewed by You are the first to view
Magnetism occurs depending on how electrons behave. For example, the elementary particles can generate an electric current with their charge and thereby induce a magnetic field. However, magnetism can also arise through the collective alignment of the magneti…
Added by Auto importer
Interested?
Viewed by You are the first to view