Recency
Scientists from the University of Zurich created a model that predicts the time it takes to fly between two cities from the distance between them - but it only works if the Earth is a globe.
Viewed by You are the first to view
An animal that was a pliosaur (large, carnivorous marine reptile) or closely related to a pliosaur species probably grew up to a size of 14.4 metres, according to the study.
Viewed by You are the first to view
They used a technique which laser samples enamel and makes isotope measurements
Viewed by You are the first to view
Instrumentation recreates properties of the myopic eye to test lenses that prevent visual decline. Scientists have developed new instruments to evaluate specialized eyeglass lenses that slow myopia progression, potentially leading to improved lens designs and…
Viewed by You are the first to view
Without Prochlorococcus in the open ocean sequestering huge amounts of carbon, “we would be looking at a very different planet,” Rogier Braakman says. New research suggests the microbe’s ancient coastal ancestors colonized the ocean by rafting out on chitin p…
Viewed by You are the first to view
NASA supports USDA plant science research that benefits life on our home planet and beyond! This image shows the USDA Biotechnology Lab at EPCOT, located within Walt Disney World Resort. The two illuminated white squares stacked one over the other above the B…
Viewed by You are the first to view
Two geoscientists, one with Princeton University, the other with Guangzhou Institute of Geochemistry, have developed a theory to explain how helium-3 leaks from the Earth's core into the mantle. In their study, reported in the journal Nature Geoscience, Jie D…
Viewed by You are the first to view
Electrochemical process that targets specific intermediate produces valuable chemical feedstock more efficiently
Viewed by You are the first to view
Researchers have discovered a new generic production mechanism of gravitational waves generated by a phenomenon known as oscillons, which can originate in many cosmological theories from the fragmentation into solitonic "lumps" of the inflaton field that drov…
Added by Auto importer
Interested?
Viewed by You are the first to view
Colour-encoding technique for light-field imaging has potential applications in fields such as autonomous driving, virtual reality and biological imaging.
Viewed by You are the first to view
There’s a “runaway” black hole which has been speeding through the universe and mystifying the scientific community – or so we thought.Now, a possible explanation has been found that could explain the unusual, long star structures which have been observed ove…
Added by Auto importer
Interested?
Viewed by You are the first to view
A first-of-a-kind research expedition is pioneering the use of mobile laboratories to understand how Europe’s coastal ecosystems are impacted by environmental factors such as pollution, loss of biodiversity, and climate change.
Viewed by You are the first to view
Read more about Science News Roundup: Human genome reboot better reflects global population on Devdiscourse
Interested?
Viewed by You are the first to view
Read more about Science News Roundup: Human genome reboot better reflects global population on Devdiscourse
Added by Auto importer
Interested?
Viewed by You are the first to view
Read more about Dusty supermassive black holes are fuelled by galaxies on collision course on Devdiscourse
Interested?
Viewed by You are the first to view
Read more about Dusty supermassive black holes are fuelled by galaxies on collision course on Devdiscourse
Added by Auto importer
Interested?
Viewed by You are the first to view
Viewed by You are the first to view
The underwater clip shows the gigantic marine mammals diving head-first and performing sand rolls to shed the stressful baggage of dead skin riddled with tiny parasites.
Viewed by You are the first to view
NASA has created an autonomous robot snake to explore extreme terrain on alien space bodies. The robot snake, created by NASA's Jet Propulsion Laboratory (JPL) comes with a propulsion system of its own, allowing it to go into uncharted territories.The robot i…
Viewed by You are the first to view
Brand new images from a brand new satellite.
Interested?
Viewed by You are the first to view
Understanding the size of the universe can be hard, but NASA created a visualization to put supermassive black holes in perspective.Read "How big is a 'super...
Interested?
Viewed by You are the first to view
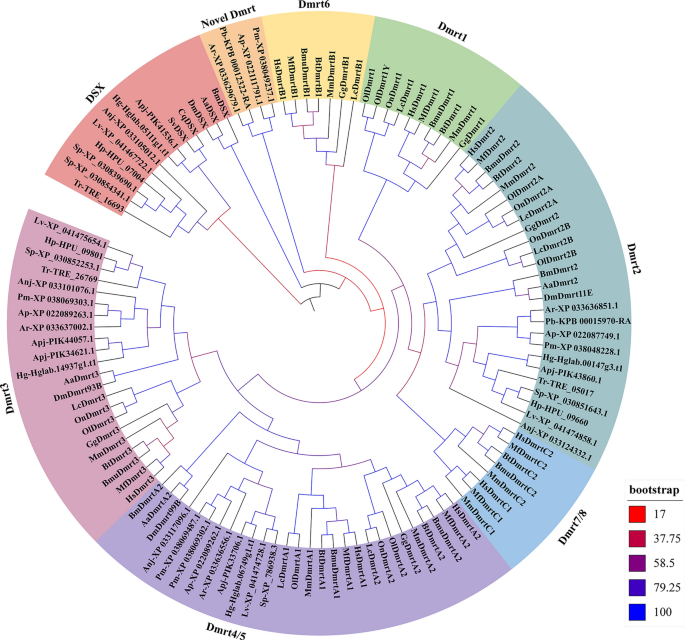
Scientific Reports - Genome-wide identification and comparative analysis of Dmrt genes in echinoderms
Viewed by You are the first to view
But its never-ending rivalry with Jupiter is certainly not over yet.
Viewed by You are the first to view
Soil erosion from economic development sent sediments into the South China Sea—and into coral skeletons.
Viewed by You are the first to view
The Hubble Space Telescope has imaged lenticular galaxy NGC 5283, a Seyfert galaxy with a visible structure and an active galactic nucleus. The observation is part of a dataset survey to study AGN physics, black holes, and galaxy structures. The lenticular ga…
Viewed by You are the first to view