• You need to sign in or sign up before continuing.
Close
Recency
Rice can harbor the bacteria Bacillus cereus, which can grow and cause illness if the rice isn't stored properly.
Interested?
Viewed by You are the first to view
Botanists and paleontologists, led by researchers from CU Boulder, have identified a fossil chili pepper that may rewrite the geography and evolutionary timeline of the tomato plant family.
Viewed by You are the first to view
Earth is a “pale blue dot,” thanks to oceans, lakes, and rivers that cover 71% of the planet’s surface. But where did this abundance of water come from?
Viewed by You are the first to view
Fused neurons suggest ctenophores’ nervous system evolved independently of that in other animals.
Viewed by You are the first to view
Fuzhong Zhang, at the McKelvey School of Engineering at Washington University in St. Louis, developed a method to create synthetic spider silk at high yields while retaining strength and toughness using mussel foot proteins.
Viewed by You are the first to view
The Ingenuity chopper on Mars just keeps on going and going -- it's flown 50 times, 45 more than expected. It's about to begin its 51st trip.
Viewed by You are the first to view
The genes of orb weaver spiders from different environments are very similar, but their glue proteins and glue properties differ greatly due to differential gene expression. Orb weaver spiders make the capture threads of their webs sticky with an aqueous glue…
Viewed by You are the first to view
A new article published in Science suggests fundamental differences of nerve net architecture that challenges our previous understanding on the evolution of nervous systems and how they transmit information.
Viewed by You are the first to view
A moment's hesitation... Yes, a full stop here—but shouldn't there be a comma there? Or would a hyphen be better? Punctuation can be a nuisance; it is often simply neglected. Wrong! The most recent statistical analyses paint a different picture: punctuation s…
Interested?
Viewed by You are the first to view
Though the mysterious object is a hypothetical mathematical construction, new simulations by Johns Hopkins researchers suggest there could be other celestial bodies in space hiding from even the best telescopes on Earth
Viewed by You are the first to view
Ahead of the unveiling of Apple's AR/VR product, there has been skepticism that the device will be well-received, both because of its rumored...
Viewed by You are the first to view
The artificial intelligence developer OpenAI promises to reshape the way people work and learn with its new chatbot called ChatGPT. At the University of Wisconsin–Madison, in fact, the large language model is already aiding materials engineers, who are harnes…
Viewed by You are the first to view
There is a lot more happening on the playground than you realized.
Added by Auto importer
Interested?
Viewed by You are the first to view
(15 Apr 2023) RESTRICTION SUMMARY: MUST CREDIT NASA++COMMENTARY FROM SOURCE++++PART MUTE++++INCLUDES LOGO ON SCREEN++NASA TV - MUST CREDIT NASAInternational ...
Viewed by You are the first to view
As an important reserve energy source, 99.5% of the combustible ice are methane. It is inferred that the reserves of combustible ice in South China Sea amount to at least 80 billion tons of oil equivalent. Current mining method will lead to the gasif
Viewed by You are the first to view
Haumea spins so fast that its shape is more football-like than round.
Viewed by You are the first to view
Researchers are testing new ways to use micro-organisms called cyanobacteria to remove carbon dioxide from the atmosphere.
Viewed by You are the first to view
Physicists from the University of Utrecht and the Faculty of Physics at the University of Warsaw have observed—for the first time experimentally—the Brazil nut effect in a mixture of charged colloidal particles.
Viewed by You are the first to view
Ultra-hot Jupiters continue to have the weirdest elements in their atmospheres.
Viewed by You are the first to view
New insight into proteins called "pioneer factors" helps to explain their unusual ability to open up the typically dense genetic material within our cells. This behavior makes the genetic material accessible for proteins involved in important cellular process…
Viewed by You are the first to view
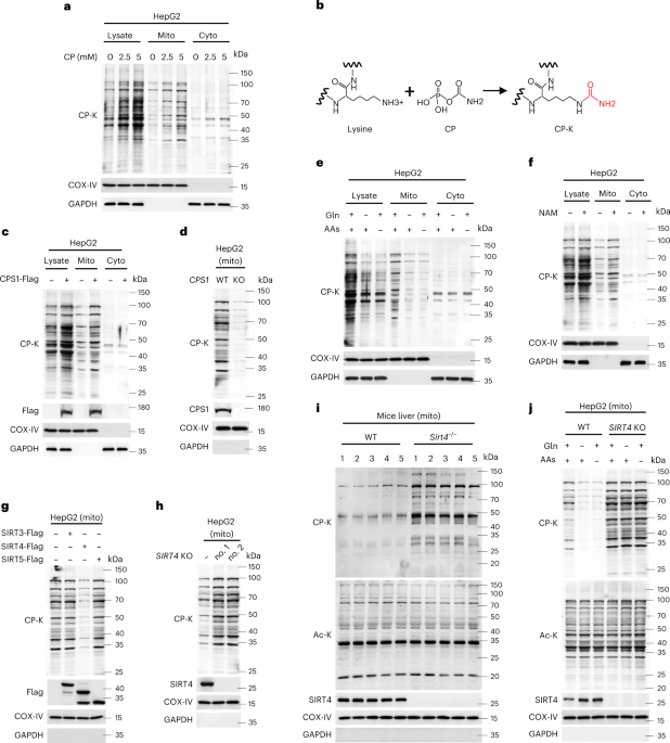
In this study, Hu et al. identify a new mechanism through which sirtuin-4 fine-tunes urea cycle flux through decarbamylation of ornithine transcarbamylase to ensure proper ammonia detoxification upon increased amino acid catabolism.
Viewed by You are the first to view
A method for measuring oxygen abundances using optical and far-infrared emission lines provides absolute metallicities of the interstellar gas in Markarian 71 and could be applied across cosmic history.
Viewed by You are the first to view
Viewed by You are the first to view
The innovative therapies known as small interfering RNAs (siRNAs) can be utilized to treat a variety of diseases.
Viewed by You are the first to view