• You need to sign in or sign up before continuing.
Close
Recency
A recent analysis of the “Butterfly Nebula” is making astronomers rethink what they know about nebula creation throughout the universe.
Viewed by You are the first to view
One of last year's space highlights was the NASA DART mission's collision with Dimorphos, the small moon of the binary asteroid Didymos (seen left). The impact measurably shifted the target asteroid's orbit around its primary while casting a plume of debris t…
Viewed by You are the first to view
The folded leaf of an oak tree, faded yellow, dotted with dark spots. We pick up on the information contained in leaves almost subconsciously when strolling through the forest. But the researchers at UZH's Remote Sensing Laboratories are taking this ability t…
Viewed by You are the first to view
Oak Ridge National Laboratory researchers have identified a mechanism in a 3D-printed alloy—termed "load shuffling"—that could enable the design of better-performing lightweight materials for vehicles.
Viewed by You are the first to view
Scientists have found a variety of ways to convert one color of laser light into another. In a study just published in the journal Physical Review Applied, scie
Viewed by You are the first to view
A galactic photo shoot has captured more than 3 billion stars and galaxies in one of the biggest sky surveys ever
Interested?
Viewed by You are the first to view
Neutrino deficit is likely to arise from difficulties in modelling of decay processes
Interested?
Viewed by You are the first to view
Ed Mullins said he embezzled roughly $600,000 by submitting bogus or overblown expense reports to the union between 2017 and 2021.
Viewed by You are the first to view
New studies confirm mid-Cretaceous volcanism caused ocean acidification. New analyses of fossil plankton and sedimentary rock confirm that massive volcanic CO2 emissions triggered ocean acidification and anoxia during the mid-Cretaceous Associated with the on…
Viewed by You are the first to view
For decades we've thought of the Tyrannosaurus Rex as enormous and terrifying though not particularly intelligent. But according to a growing body of research, "Jurassic Park" and all of us have had it wrong.
Viewed by You are the first to view
The green comet C/2022 E3 (ZTF) will make a close approach to Earth on Feb. 1 before sailing off into deep space for millions of years.
Viewed by You are the first to view
Shoot for the stars with our beginners guide to astrophotography.
Added by Auto importer
Interested?
Viewed by You are the first to view
Paleontologists in India have found 92 dinosaur nesting sites and 256 egg fossils for six different types of titanosaurs dinosaurs.
Viewed by You are the first to view
A device made using 3D printed components is a snap to assemble.
Interested?
Viewed by You are the first to view
For the first time since it was proposed more than 80 years ago, scientists from Nanyang Technological University, Singapore (NTU Singapore) have demonstrated the phenomenon of "quantum recoil," which describes how the particle nature of light has a major imp…
Interested?
Viewed by You are the first to view
The story of satellite gravimetry’s progression from the fringes of hydrology to being a staple of large-scale water cycle and water resources science and the sole source of global observations of terrestrial water storage now an ‘essential climate variable’.
Viewed by You are the first to view
A transdisciplinary Northwestern University research team has developed a revolutionary transistor that is expected be ideal for lightweight, flexible, high-performance bioelectronics. The electrochemical transistor is compatible with blood and water and can …
Viewed by You are the first to view
SCIENTISTS have uncovered a ‘killer mushroom’ that uses nerve gas to paralyse its victims before it eats them alive. But the fungi fiend is surprisingly delicious. Most people don’…
Interested?
Viewed by You are the first to view
Current methods of chromatin analysis focus mainly on the most abundant cell types in a sample. We present a workflow that combines enrichment of rare cell types with high-resolution mapping of histone modifications, which enables us to study chromatin dynami…
Viewed by You are the first to view
The authors introduce a deep learning framework to reproduce sequences of response times and use it to provide evidence for a stability–flexibility trade-off underlying task-switching costs.
Added by Auto importer
headlines
Science Nature.com
Interested?
Viewed by You are the first to view
WASHINGTON: The blue, fin, bowhead, gray, humpback, right and sperm whales are the largest animals alive today. In fact, the blue whale is the largest-known creature ever on Earth, topping even the biggest of the dinosaurs. How did these magnificent marine ma…
Viewed by You are the first to view
ANME-1 archaea are important because of their ability to metabolize methane through anaerobic oxidation. Here the authors use metagenomics on hydrothermal samples from the Gulf of California to characterize a family of ANME-1 and its virome.
Viewed by You are the first to view
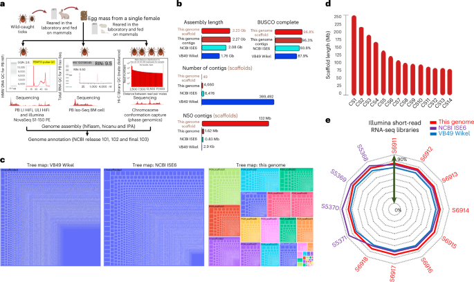
A high-quality Ixodes scapularis genome contributes to improved annotations, expansion of gene families, development of proteome catalogs and the deciphering of genetic variation in wild ticks.
Viewed by You are the first to view
Analysis of a large galaxy sample shows that black hole activity is greater in galaxies in which the stellar and gas kinematics are misaligned. This observation suggests that the misalignment, driven by external gas accretion, fuels the central supermassive b…
Viewed by You are the first to view