Recency
An international team of scientists including NYUAD researcher Nikolaos Georgakarakos and others from the US, Japan, and China led by Jian Li from Nanjing University, has developed new insights that may explain the numerical asymmetry of the L4 and L5 Jupiter…
Viewed by You are the first to view
The American Astronomical Society (AAS) has awarded the 2023 Laboratory Astrophysics Prize to Dr. Reggie Hudson of the Cosmic Ice Laboratory at NASA's Goddard Flight Center in Greenbelt, Maryland. This prize was announced at the 241st annual meeting of the AA…
Viewed by You are the first to view
Bees may be at risk from exposure to glyphosate – an active ingredient in some of the EU’s most commonly used weedkillers – via contaminated wildflower nectar, according to new research. Residues of glyphosate have previously been found in nectar and pollen c…
Viewed by You are the first to view
The DOE Early Career Research Program Award allowed Ming Ye at Florida State University to develop interdisciplinary approaches to quantify and reduce uncertainty in environmental studies.
Viewed by You are the first to view
The authors of this new paper have developed a numerical discretisation technique to characterise precisely the bubble’s air-water interface, which enables them to simulate its motion and explore its stability.
Viewed by You are the first to view
Since the success of the COVID-19 vaccine, RNA therapies have been the object of increasing interest in the biotech world. These therapies work with your body to target the genetic root of diseases and infections, a promising alternative treatment method to t…
Viewed by You are the first to view
Scientists at the U.S. Department of Energy’s (DOE) Brookhaven National Laboratory have successfully demonstrated that autonomous methods can discover new materials. The artificial intelligence (A ...
Viewed by You are the first to view
Sweating is out of the question because they don't have the right glands. Nor do they pant or lick themselves, but they do have a secret weapon.
Interested?
Viewed by You are the first to view
This image from NASA's Mars Odyssey shows the complete length of two channels in northern Terra Sirenum.
Viewed by You are the first to view
Curiosity's science and engineering team members were back at it today after a holiday long weekend, while Curiosity itself was ready and waiting after its own soliday weekend.
Viewed by You are the first to view
A study shows that global atmospheric dust -- microscopic airborne particles from desert dust storms -- has a slight overall cooling effect on the planet that has hidden the full amount of warming caused by greenhouse gases. Climate change could accelerate sl…
Viewed by You are the first to view
Research on fungi has helped transform tough-to-recycle plastic waste from the Pacific Ocean into key components for making pharmaceuticals.
Interested?
Viewed by You are the first to view
Researchers have developed a new system for developing gene drives for areas ranging from human health to global food supplies. The new 'hacking' system converts split gene drives into full drives, offering new flexibility for safely conducting gene drive exp…
Viewed by You are the first to view
Recent research shows that magnetic fields can spontaneously emerge in a plasma if the plasma has a temperature anisotropy. This mechanism is known as the Weibel instability. This new research is the first to unambiguously observe the Weibel instability in th…
Added by Auto importer
Interested?
Viewed by You are the first to view
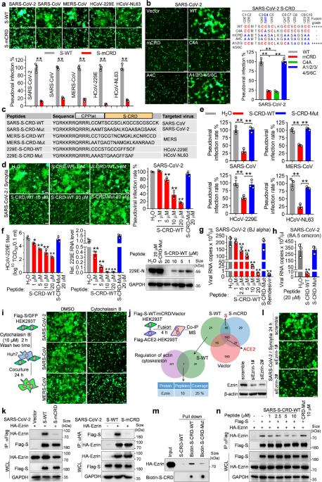
Signal Transduction and Targeted Therapy - Peptide targeting the interaction of S protein cysteine-rich domain with Ezrin restricts pan-coronavirus infection
Viewed by You are the first to view
Viewed by You are the first to view
This seismic boundary lies within Earth between the bottom of crust and the uppermost mantle. But nobody has ever dug down deep enough to confirm it exists. So does it?
Viewed by You are the first to view
So that's where the supernova remnants have been hiding.
Viewed by You are the first to view
Astronomers using the Atacama Large Millimeter/Submillimeter Array (ALMA) discovered two supermassive black holes on a collision course.
Viewed by You are the first to view
The active galaxy NGC 1275 is a well-known radio source (Perseus A) and a strong emitter of X-rays due to the presence of a black hole in the center of the galaxy.
Viewed by You are the first to view
This approach could be used to insert a whole normal or “wild-type” replacement gene, which could act as a blanket therapy for a disease irrespective of a patient’s particular mutation.
Viewed by You are the first to view
This winter, 15 students and faculty experienced icebergs the size of London, breaching killer whales, hundreds of penguins, polar plunges and more during a “study abroad adventure of a lifetime” to Antarctica.
Viewed by You are the first to view
Scientists from UNSW Sydney have demonstrated a novel technique for creating tiny 3D materials that could eventually make fuel cells like hydrogen batteries cheaper and more sustainable.
Viewed by You are the first to view
Head of Tesla autopilot said promo was staged and didn't represent car's actual driving capabilities, Reuters reported.
Viewed by You are the first to view
Plasma is matter that is so hot that the electrons are separated from atoms. The electrons float freely and the atoms become ions. This creates an ionized gas—plasma—that makes up nearly all of the visible universe. Recent research shows that magnetic fields …
Added by Auto importer
Interested?
Viewed by You are the first to view