Recency
Scientists have developed a revolutionary new method for capturing high-resolution images of fluctuations in materials at the nanoscale using powerful X-ray sources. The technique, which they call Coherent Correlation Imaging (CCI), allows for the creation of…
Viewed by You are the first to view
Magnetic reconnection is a universal process that changes magnetic topology and converts magnetic energy to plasma kinetic energy. Spatially resolved spectroscopic observations covering extended regions in the solar atmosphere are rare, and thus the distribut…
Interested?
Viewed by You are the first to view
All kinds of exoplanets orbit very close to their star. Some look like the Earth, others like Jupiter. Very few, however, are similar to Neptune. Why this anomaly in the distribution of exoplanets? Researchers from the University of Geneva (UNIGE) and the Nat…
Viewed by You are the first to view
Researchers at the Western College of Veterinary Medicine (WCVM) at the University of Saskatchewan (USask) are evaluating the effects of pesticides on honey bees and other pollinators that subsist on the pollen of canola — Saskatchewan’s top crop.
Viewed by You are the first to view
Using telescopes that study the sky in the microwave part of the electromagnetic spectrum, astronomers have successfully mapped the structure of the magnetic field of the Milky Way galaxy. While magnetic fields are difficult to measure in space, an internatio…
Viewed by You are the first to view
According to recent research, OYEs in microalgae utilise photosynthesis for energy.
Viewed by You are the first to view
A team of scientists led by Oak Ridge National Laboratory discovered the gene in agave that governs when the plant goes dormant and used it to create poplar trees that nearly doubled in size, increasing biomass yield for biofuels production and carbon sequest…
Viewed by You are the first to view
Wurzburg [Germany], January 18 (ANI): Whether it’s a mallow, foxglove, or forget-me-not, many flowers have vivid patterns that are known in biology as nectar cues. They are thought to direct pollinating insects toward the nectary in the quickest manner. The i…
Viewed by You are the first to view
Geotail revolved around Earth in an elongated orbit, & sailed through the invisible boundaries of the magnetosphere. The satellite gathered data on the physical processes at play in the magnetosphere.
Viewed by You are the first to view
Glioblastoma (GBM) is a WHO grade IV brain tumor with dismal prognosis. Although post-surgical radiation chemotherapy combined with temozolomide is the standard line of treatment, GBM cells surviving radiotherapy contribute to tumor progression and recurrence…
Viewed by You are the first to view
Whether it's a mallow, foxglove, or forget-me-not, many flowers have vivid patterns that are known in biology as nectar cues. They are thought to direct pollinating insects toward the nectary in the quickest manner. The insects' ability to find food could be …
Viewed by You are the first to view
Researchers can now find the shortest route through a network nearly as fast as theoretically possible, even when some steps can cancel out others.
Added by Auto importer
Interested?
Viewed by You are the first to view
The full amount of warming caused by greenhouse gases has been hidden by microscopic airborne particles thrown into the air during desert dust storms, a new study suggests.
Viewed by You are the first to view
Sunspots are the most noticeable manifestation of solar magnetic field concentrations in the photosphere. A typical mature sunspot has an umbra and a penumbra. Light bridges (LBs) are the strip-like bright features, two ends of which connect the penumbra and …
Viewed by You are the first to view
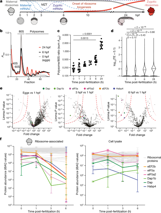
Ribosomes are kept dormant until an embryo starts to form.
Added by Auto importer
Interested?
Viewed by You are the first to view
Mass spectrometry and structural studies demonstrate the specific changes in protein composition that accompany the transition of ribosomes in zebrafish and Xenopus eggs from a dormant to an active state during early embryogenesis.
Viewed by You are the first to view
The space rock is a few miles across.
Interested?
Viewed by You are the first to view
An emergent randomness arising from partial measurement of an interacting many-body system is uncovered, and a widely applicable fidelity estimation scheme is presented that works at shorter evolution times and with reduced experimental complexity.
Viewed by You are the first to view
Nature Astronomy - Finding order in planetary architectures
Viewed by You are the first to view
Nature Astronomy - Through the looking-glass
Added by Auto importer
Interested?
Viewed by You are the first to view
Nature Astronomy - JWST set targets for population III
Viewed by You are the first to view
Nature Astronomy - A dormant companion of puzzling provenance
Added by Auto importer
Interested?
Viewed by You are the first to view
In the vast and diverse universe, the initial mass distribution at the birth of a new population of stars determines the fate of galaxies. This relationship is described by the initial mass function (IMF). For more than half a century, astronomers have assume…
Interested?
Viewed by You are the first to view
NASA is using the James Webb Space Telescope to take a look at one of the Milky Way’s closest neighbours. The small galaxy is around 200,000 light-years away from Earth – and could be t…
Viewed by You are the first to view
A device combining a pulsed laser system with an Orbitrap mass analyser is well-suited for in situ exploration of prime astrobiological targets, such as Enceladus. Here a prototype of this instrument that is optimized for spaceflight applications demonstrates…
Viewed by You are the first to view