Recency
Turn to this quick workout to get the heart rate up and work the full range of motion for multiple muscles groups.
Viewed by You are the first to view
The science reporter reveals the astonishing truth behind the stories in her new book, The Six, which follows the first women inducted into Nasa’s astronaut programme in 1978
Viewed by You are the first to view
Interestingly, a major emphasis of this study is on the mental state of each Martian agent. In fact, it directly impacts the success of the mission!
Interested?
Viewed by You are the first to view
Seismology has been ubiquitous on Earth for decades, and missions such as InSight have recently provided the same data for the inside of Mars.
Viewed by You are the first to view
Tailored to accommodate their needs, this paludarium features a flowing stream, botanical elements and intricate details.
Viewed by You are the first to view
From turning fats rancid to browning apples and bananas, see how oxidation – and antioxidants – are quietly at work around you. In this week’s Sound Bites.
Interested?
Viewed by You are the first to view
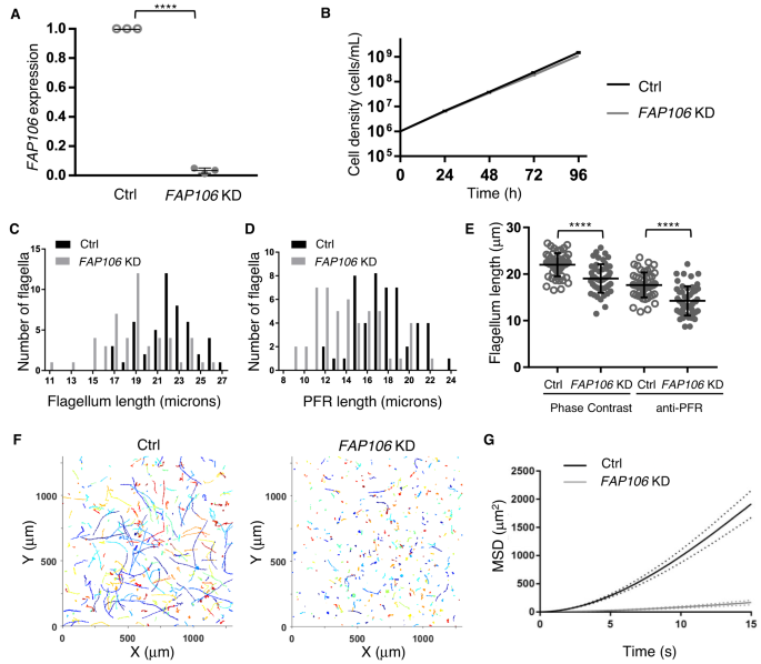
Microtubule inner proteins (MIPs) contribute to species-specific motility characteristics but are largely unstudied. Here, the authors combine functional, structural and proteomic analysis in T. brucei to advance fundamental understanding of MIP assembly and …
Viewed by You are the first to view
The moon is Earth's natural satellite is it the closest celestial body to Earth and the only one where astronauts have landed so far.#moon #lunar #satellite ...
Interested?
Viewed by You are the first to view
Four Big Tech companies - Apple, Microsoft, Tesla, and Meta - have lost a combined $625 billion in market value this month.
Viewed by You are the first to view
Viewed by You are the first to view
The man set up his telescope in the middle of the street and wanted to share his joy of catching a spectacular glimpse of Saturn.
Viewed by You are the first to view
Trees stop making food for themselves when they get too hot, a new study shows.If tropical air temperatures reach 116 degrees Fahrenheit, a lot of the rainforest
Interested?
Viewed by You are the first to view
Neutrinos are tiny and neutrally charged particles accounted for by the Standard Model of particle physics. While they are estimated to be some of the most abundant particles in the universe, observing them has so far proved to be highly challenging, as the p…
Viewed by You are the first to view
The Crew Dragon Endurance is scheduled to dock to the space station at 8:50 a.m. EDT (1250 GMT) on Sunday (Aug. 27).
Viewed by You are the first to view
The ESA/NASA Solar Orbiter has unveiled fleeting solar jets that might hold the key to the mysterious solar wind's origins.
Viewed by You are the first to view
Researchers are exploring various ways to target these hallmarks, including through cellular reprogramming, eliminating senescent cells, and manipulating nutrient-sensing pathways. While the hallmarks have helped shape the field of aging research, they do not…
Interested?
Viewed by You are the first to view
The ESA/NASA Solar Orbiter spacecraft has discovered a multitude of tiny jets of material escaping from the Sun’s outer atmosphere. Each jet lasts between 20 and 100 seconds, and expels plasma at around 100 km/s (60 miles/s) or 360,000 km/h (220,000 mph). The…
Viewed by You are the first to view
Scientific Reports - Long-range fiber-optic earthquake sensing by active phase noise cancellation
Viewed by You are the first to view
Insights into the underlying mechanisms of aging are revolutionizing the hunt for longevity treatments
Interested?
Viewed by You are the first to view
Solar Orbiter's discovery of these jets, called "picoflares," could solve the mystery of how the sun keeps blasting Earth with charged particles.
Viewed by You are the first to view
The purring domestic cats of today may have more in common with their fearsome prehistoric ancestors than we thought.
Viewed by You are the first to view
Here are some of the biggest news stories this week.
Interested?
Viewed by You are the first to view
This week, scientists contemplated teenage hormones, described cat noises, visualized photon entanglement and—oh!—landed on the moon.
Interested?
Viewed by You are the first to view
Viewed by You are the first to view
Now researchers think they know why. Several years back, during a fishing expedition in the Florida Keys, biologist Lori Schweikert came face to face with an unusual quick-change act. She caught a pointy-snouted reef fish known as a hogfish and placed it on h…
Viewed by You are the first to view